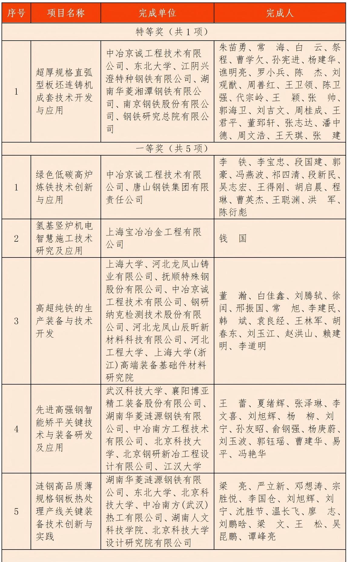
近日,2025年中国钢铁工业协会及中国金属学会冶金科学技术奖授奖结果正式公布,冶金科学技术奖奖励委员会决定对141个项目授予2025年冶金科学技术奖,其中特等奖3项,一等奖28项,二等奖38项,三等奖72项。本年度,中国公海赌赌船官网jc710共获奖25项,其中特等奖1项,一等奖5项,二等奖9项,三等奖10项,获奖数量和水平继续位列同行前列。
公海赌赌船官网jc710京诚牵头完成的“超厚规格直弧型板坯连铸机成套技术开发与应用”获得特等奖,该项目联合东北大学、江阴兴澄特钢等单位,针对高性能特厚规格板材(厚度≥100mm特厚板)的重大需求,研发形成≥450mm直弧型超厚板坯连铸关键技术与成套装备,开辟了特厚规格板材高效绿色生产新流程。在兴澄特钢建成世界上首条450mm厚直弧型超厚板坯连铸产线,并在5家企业推广应用,替代模铸等实现海工、能源等高端特厚板产品全覆盖,已用于白鹤滩、海基二号等国家工程,并供货沙特国王塔等“一带一路”重点项目,研发团队获得全国工人先锋号、全国先进工作者等荣誉,项目的研发显著提升关键金属材料与高端装备制造保障能力,推动重大装备技术创新与引领发展。
公海赌赌船官网jc710京诚牵头完成的“绿色低碳高炉炼铁技术创新与应用”项目,针对传统高炉炉型及炉体结构难以适应高冶炼强度和多元化炉料的需求、煤气利用效率偏低、放散煤气治理不完全等问题,以高炉炼铁高效率、低排放为目标,创新开发了涵盖高炉本体、煤气治理及高效利用的炼铁关键技术。该技术已成功应用于国内外82座高炉,多项核心技术入选工信部、中国钢铁工业协会、中国金属学会的推荐目录。项目应用于河钢唐钢高炉项目,投产后指标先进,球团月度最高比例达64%,煤气利用率可达52%,高炉运行稳定顺行。项目在印尼喀钢和马来西亚东钢的成功应用,为高质量共建“一带一路”作出贡献,提升了中国钢铁的国际竞争力。
上海宝冶牵头完成的“氢基竖炉机电智慧施工技术研究及应用”,由上海市首席技师、公海赌赌船官网jc710集团首席技师钱国牵头完成,在氢基竖炉建设施工尚无标准参考的情况下,将传统冶金项目电气施工技术与现代信息化智能化技术深度融合,借鉴现有智慧建造理念与技术,从工程实践需求出发,以提升智能化水平和安全质量为根本目标,研发了氢基竖炉机电设备智能安装技术、氢基竖炉智能焊接技术、机电设备智能运维技术,成果已在宝钢湛江钢铁项目中成功运用,经济、社会及环保效益显著。
中国公海赌赌船官网jc710科技工作始终充分贯彻落实公司发展战略,围绕“一核心两主体五特色”业务体系,加强技术研发与攻关,持续加大重大科技成果布局和培育力度,广泛开展产学研深度合作,充分推动重大成果的推广与转化,服务于冶金工业的绿色化、智能化转型升级,并锚定“一创两最五强”奋斗目标,为推动企业再转型再升级提供高质量科技创新动力。
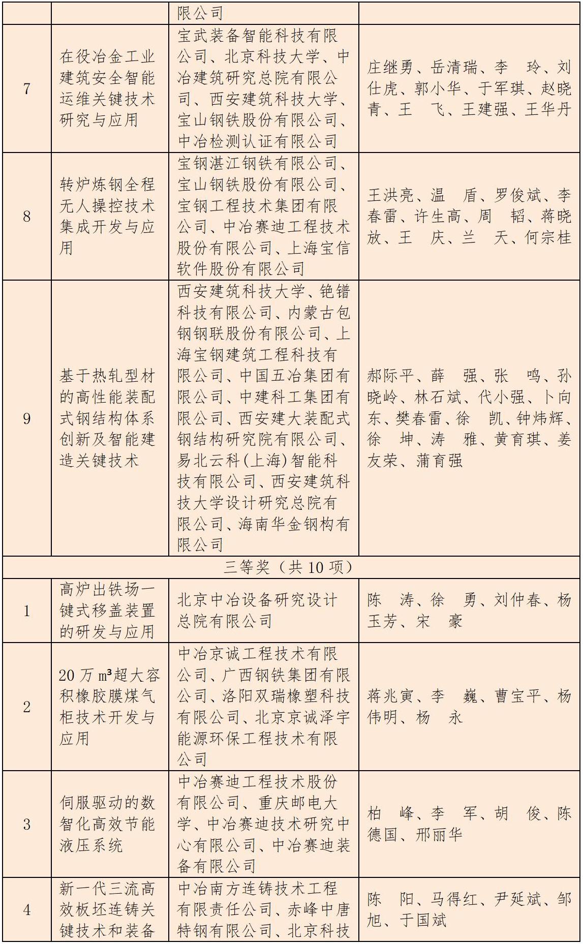
2025年度中国公海赌赌船官网jc710获得冶金科技奖项目名单













